农村电商直播带货技巧(直播带货与传统电商区别)
如今,直播带货非常火爆,它与传统的购物门店、网店有何区别?在哪些场景下,适合用来服务,哪一些又适合拿来销售?作者从这几个视角展开探讨,希望能给你一些启发。

直播带货已成为目前电商的最火热的方式之一。
为什么直播带货如此火热?
直播带货和传统网店、线下门店带货有什么不同?
哪些消费者更是适合直播电商来服务?
哪些商品更适合直播电商来销售?
本文主要从上述几个视角进行简略的分析探讨,只代表个人观点,不全面不准确之处在所难免。
一、直播带货为什么格外火热?
相对于其他带货方式,直播电商首先本身有自己独特的增量价值和优势。同时一个很重要的原因在于流量平台的推动。
用户的时间花在了哪里,哪里就会成为商品争夺的焦点。大部分用户在看电视的时候,电视广告成为商家竞争的焦点。大部分用户在刷短视频的时候,短视频平台就成为商家竞争的焦点。
显然短视频平台并不希望只做广告通道,还希望把交易本身留在平台内部。短视频平台有“人”和“场”的优势,通过直播电商开路,逐渐补齐“货”的短板,形成内容平台电商闭环。
直播特别适合作为短视频平台搭建的销售“场”,加之前期淘宝等电商渠道,已经基本完成了电商直播的模式探索,培养了用户的直播购物习惯与心智,短视频平台不遗余力的推动电商直播,火借风势,风助火威,电商直播火热就不难理解了。
二、直播电商与其他场景的对比分析

对比线下门店和传统网店,直播电商场景的核心未来价值主要体现在几点:
1. 选品价值
选品的过程本身就是帮助用户解决问题,创造价值的过程。一般情况下农村电商直播带货技巧,信息不畅会带来信息差,带来机会和价值。 但是,信息过载也会导致选择越多越痛苦,同样产生机会和价值。真正的精选就在这里产生机会。 “品”是直播电商的根基。
直播如果没有让用户认知到自己是精选,而就是广告推销和商品陈列,那就是流量浪费和削弱直播价值。
优质的直播间,只选好品。优质的直播间,值得用户信赖。用户的直播间推荐商品,用户可以闭眼入。
2. 讲解价值
直播的灵魂在于“人”,主播是一场直播的特色之所在。主播的影响力、人格魅力都会转化成“讲解价值“。在此,不展开谈不同主播的账号价值和私域运营能力,主播的讲解在直播电商中本身就有额外的附加价值。
直播电商是“降级的线下沟通体验,升级的传统线上购物体验”,主播讲解比线下门店的一对一服务讲解是降级的体验,同时又比传统网店的网页图文式浏览是升级的体验。直播中搭建构造的场景,也通过主播的“代体验”实现了价值的中和。
主播讲解随着直播切片等手段,逐步累积发展成商品长尾流量知识库。
3. 优惠价值
“在直播间买更便宜”目前还是一个常见的现象。
首先,得益于直播间的强时效性,仅在直播期间,甚至仅在商品讲解期间,对商品进行降价优惠,不会对商品日常的价格产生较大冲击,力度、数量、时效都整体可控。其次,众多品牌旗舰官方店的自播,或者官方店和大主播的直接合作,减少了中间环节,也使得直播优惠更加明显。再次,直播电商作为新兴热门渠道,在流量平台的加持下,各个店铺和主播为了冲销量、拉流量、囤粉丝,也会在直播渠道给予更大力度的优惠。各种原因累积,造就了目前“在直播间买更便宜”的现象
但是我认为,直播电商的低价策略 未来将逐渐消失。 店铺在各个渠道的价格可能会基本一致。 甚至由于直播成本的增加,直播商品的价格可能还会微上浮。 当直播本身比传统的网上电商能给用户来更多的价值、更好的体验时,更优惠就不是一个必备的要素。
三、什么阶段的消费者更适合直播电商来服务?
依托于短视频平台的直播电商的劣势在于,过于依赖内容产品自身的流量,电商直播受限于平台的分发机制。而那些有明确购买目标的用户则未必能刚好碰上直播,目前来看这类用户也尚未形成通过直播寻找商品的习惯。

基于用户所处的购买阶段,我们将用户划分为几种类型:

第1阶段用户,属于直播带货的非目标用户。
第2-4阶段用户,属于可种草期的用户。正是推荐系统和主播可以施展空间的用户。推荐系统甚至可以基于用户偏好判断和社会趋势,先于用户发觉用户需求。主播则可以通过富于煽动性和感染力的直播讲解,实现对用户地种草与转化,让用户在直播间转化为购买用户。 同一时间内肯定不同阶段的用户都会有, 要根据直播间用户的流量构成,使用不同的直播策略和话术。(比如购买流量为主的直播和粉丝流量为主的直播,策略肯定是有所区别的)
第5阶段(有明确购买目标)用户农村电商直播带货技巧,属于搜索型、挑选型的用户,是转化率最高的用户。 但并不是直播场景最有优势的用户。 挑选型用户更多的是通过搜索、历史记录等信息进行比较。直播电商渠道和其他渠道处于相对均等的竞争条件下,甚至由于直播入口的不稳定性,相比其他渠道还有一定的劣势。此时,直播可以利用的,就是降价(渠道价格优势), 流量拦截(抢占用户的手机时间,是用户在常用软件中完成下单),粉丝效应(用户基于对主播的信任和偏好)。
四、哪类商品更适合直播电商来销售
不仅用户所处的购买阶段与直播电商场景存在匹配关系。不同类型的商品也存在与直播电商场景的匹配关系。有些商品适合直播,有些商品则不适合直接直播,需要进行一定的准备、操作、变形,才能实现更好的效果。
1. 不适合直接上直播销售的商品
(1)非常行业标准化的知名商品,不适合无变形直接上直播
比如农夫山泉经典款的矿泉水、比如经典款可口可乐,比如官方原价版的iPhone(非首发版本)。这类商品本身标准化程度非常高,用户基本不需要主播的讲解来了解。标品上直播仅仅起到触达用户和宣传的作用,是浪费了直播资源。
但是标品经过一定的操作与变形,则会变得非常适合直播使用。比如标品降价,就会成为非常好的引流品、钩子品。在标品相当于硬通货的前提下,降价销售会引来流量。我们平时看到的直播间操作的1毛钱可乐,本质上和社区针对老年人的参加活动免费拿鸡蛋,其实没有什么不同,都是引流,目标用户不同所以商品不同而已。 再比如,品牌突然有了热点、有了故事,标品上直播也会非常适合,理论上此时用户买的不是商品,是热点,是情怀。 就像“秋天的第一杯奶茶”这个热点来临时,即使是普通奶茶,上直播也可以形成销售。蜜雪冰城甜蜜蜜的时候,上直播间自然也顺理成章。
(2)决策周期非常长的商品,较难以在直播间直接形成转化
比如买房、买车、出境游、买大家电这种大宗消费,很难实现用户看一次直播,就直接在直播间下单购买了。这类商品的购买阶段,是要从潜在购买需求、到有购买需求、到有购买目标逐渐过渡的,且这个周期相对较长。一般不会在几个小时内完成。
决策周期长的原因有多种,常见的原因包括,一种是高昂的价格,让用户决策之前需要反复比较考虑,因为决策错误带来的改正成本会非常高,需要慎重决策。一种是决策依赖的其他因素比较多,用户无法单独根据商品自身品质决策购买,比如用户买个出国旅游的产品,要考虑假期、护照、语言等其他因素,甚至还要考虑同行人的这些因素。
针对长决策周期的商品,也不适合直接以卖日常商品的思路来进行销售。从直播节奏上,主流直播间的抢购模式就不适合。 主流直播间都是用户跟着主播的节奏走,“ 5,4,3,2,1,上链接,家人们,拼手速的时候到了。 最后一波库存已售罄,下一个!” 长决策周期的商品,显然更重要的是种草和建立连接,留住用户。让用户到了购买阶段真正下单时,将直播间商品作为优先选择。
针对长决策周期的商品,从直播销售技巧上,考虑到大部分用户在短时间内难以买套房、定个出国游、买一套家电,因此直播间针对这类用户要做好,埋伏笔,留扣子。短时间决策买大宗商品有困难,但是花1分钱、1块钱,甚至是较高的价格,买个过期不用可退的优惠券,就容易的多了。把长决策商品转化成短决策商品,让本来不适合直播的商品转化成适合直播的商品。
当然,即使是长决策周期商品的直播间,也存在购买目标比较明确的用户,也就是我们前面说的第一类用户,他们已经在准备下单了,现货销售也很重要。
因此我们做未来券的时候,要保证总体上来说当下购买更加超值,但是买券同样优惠,但是会稍微少一点点。(不过,如果大促为了蓄水,把用户都聚集到某大促时间点下单,则可以是未来券比现在购买更便宜。
总结下来就是将长决策周期商品转化为短决策周期商品,或者引流到其他更适合转化的场景。

2. 适合在直播间销售的商品
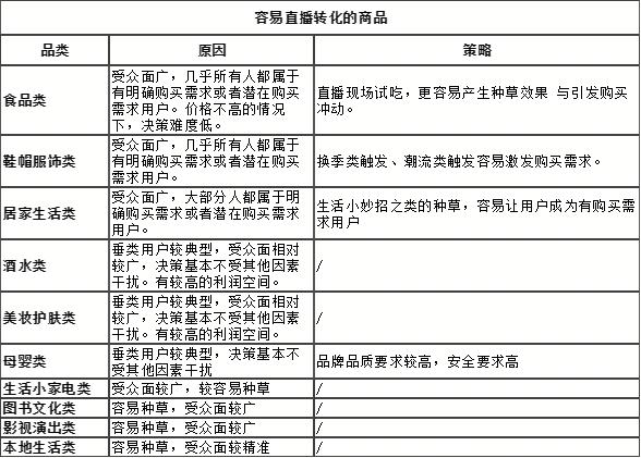
根据直播的核心目标用户的特点,轻决策+易种草+普适性的商品更容易成为直播电商更容易销售的商品。在这样的商品要求下,分层次分析适合直播的商品类型如下:

结语
直播带货方兴未艾,平台、商家、机构达人都希望在直播电商的赛道上有所斩获。直播带货要成功,平台、主播、账号、商品、优惠、流量、现场、场控、运营、服务、履约等等方方面面都会涉及,更是一个系统化的工程。本文从一两个角度进行了沟通探讨,抛砖引玉,以供参考。

文章评论(0)