养老行业现状和痛点(养老行业现状分析)
行业主要上市公司:招商蛇口(001979)、中关村(000931)、滨江集团(002244)、悦心健康(002162)等
本文核心数据:机构数量;养老院市场规模
产业概况
1、定义
养老院具有广义和狭义之分。狭义的养老院是指专为接待自理老人或综合接待自理老人、介助老人、介护老人安度晚年而设置的社会养老服务机构,设有生活起居、文化娱乐、康复训练、医疗保健等多项服务设施。广义的养老院是指为老年人提供饮食起居、清洁卫生、生活护理、健康管理和文体娱乐活动等综合性服务的机构。它可以是独立的法人机构,也可以是附属于医疗机构、企事业单位、社会团体或组织、综合性社会福利机构的一个部门或者分支机构。养老院可以依据性质、功能和价格分类进行分类。

2、产业链剖析:中游为产业链核心环节
养老院行业产业链上游包括社保基金、养老院开发建设、养老辅具及养老保健品行业等,中游为养老院运营行业,下游为养老需求人群。此外还有医疗行业、政府公共服务等为养老院行业的经营发展提供支持。


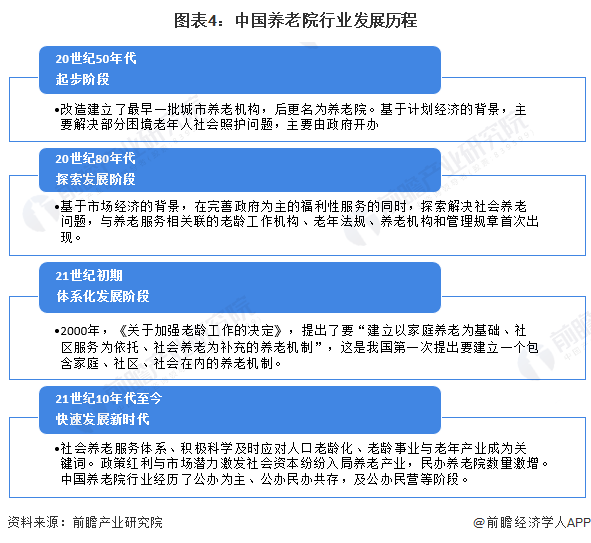
产业发展历程:行业发展新阶段
20世纪50年代初期,我国改造了最早一批城市养老机构,也就是后面的养老院。基于计划经济的背景,主要解决部分困境老年人社会照护问题,对于入住养老机构的五保、孤寡对象以及优抚对象等,由政府开办的福利性养老机构提供生活照护型粗放式养老服务。
改革开放后养老行业现状和痛点,在市场经济的背景下,一系列有利于养老服务机构发展和规范管理的制度得以建立,在后续的几十年间,养老院行业的制度、体系、机制不断丰富完善。21世纪10年代后,社会对老龄事业及老年产业的关注度明显提高,中国养老院行业逐渐由原有的公办为主向公办民办并存、民办为主的格局转变。

行业政策背景:“十四五”重视养老院等养老机构规范化、高质量发展
近年来,我国政府大力规范养老院等养老机构市场,同时大力促进养老产业的发展,颁布了“完善基层养老机构体系“、“增加社会养老机构优质供给”等相关指导类政策,积极推动养老院等养老产业的规范化、良性化发展。

行业供需现状:养老院供需均稳步增长
1、养老院供给数量稳步提高
2015-2021年,我国养老机构数量呈增长趋势。据民政部公布的数据显示,截至2021年底,全国注册登记的养老机构4.0万个,较2020年增长4.7%,较2015年底增长42.9%。

注:数据为民政局每年公布的中国民政统计公报数据,为每年四季度季报调整数据。
2015-2021年,我国养老机构床位数逐年增长趋势。据民政部公布的数据显示养老行业现状和痛点,截至2021年底,全国共有养老机构床位503.6万张,较2020年增长3.1%。

注:数据为民政局每年公布的中国民政统计公报数据,为每年四季度季报调整数据。
2、养老院需求规模稳定增长
根据我国“9073”的养老服务规划,未来应该有90%的老人在家中养老,7%的老人在社区养老,3%的老人在养老机构养老。据此测算,2015-2022年,我国养老院行业需求稳定增长。2021年,我国养老院行业需求人群数量规模突破800万人。

行业竞争格局
1、养老院十大品牌以民办养老院为主
CNPP2023年十大养老院品牌包括泰康之家、光大养老、随园、和熹会、椿萱茂、乐成养老、九如城、大爱天下、太保家园、诚和敬。其中超过半数为民办养老院品牌。

2、区域市场:河南、四川市场供给最集中
据国家民政部统计数据,截至2023年8月,全国共有注册登记养老院58046家,其中河南省养老院数量最多,为5547家,占全国的9.56%;其次是四川省,养老机构数量占全国的8.32%。

行业发展前景预测
1、“十四五”期间中国养老院市场规模有望进一步提高
在政策支持、需求驱动和供给优化等因素的影响之下,未来我国养老院行业市场规模将会继续保持增长的趋势。《中华人民共和国国民经济和社会发展第十四个五年规划和2035年远景目标纲要》提到要推动构建居家社区机构相协调、医养康养相结合的养老服务体系;完善社区居家养老服务网络,推进公共设施适老化改造,推动专业机构服务向社区延伸,整合利用存量资源发展社区嵌入式养老。预计我国养老院行业市场规模将保持较快增长,到2028年中国养老院市场规模有望突破1300亿元。

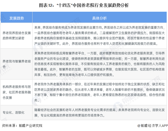
2、养老院行业四大发展趋势
未来我国养老院行业发展趋势包括:养老院养医结合发展趋势将更加紧密、养老院与智慧养老结合、机构养老服务将与居家、社区养老服务融合发展、专业化、连锁化。

更多本行业研究分析详见前瞻产业研究院《中国养老院行业市场前瞻与投资规划分析报告》。
同时前瞻产业研究院还提供产业大数据、产业研究报告、产业规划、园区规划、产业招商、产业图谱、智慧招商系统、行业地位证明、IPO咨询/募投可研、专精特新小巨人申报、十五五规划等解决方案。如需转载引用本篇文章内容,请注明资料来源(前瞻产业研究院)。
更多深度行业分析尽在【前瞻经济学人APP】,还可以与500+经济学家/资深行业研究员交流互动。

文章评论(0)