低空数据经济(低空经济板块eVTOL市场前景分析)
尽管出现了冲高回落的走势,但即将过去的这一周,低空经济板块成了A股市场最吸睛的部分。
从3月19日到22日,低空经济板块单周涨幅超过了6.14%。板块内主要成分股万泽股份、康达新材和王子新材周内涨幅也分别接近13%、20%和30%。
低空经济在资本市场的火热,源于政府报告对这个行业的认可。
2024年,在各地政府报告以及中央政府报告中被提到的低空经济,正在朝着“2025年市场规模将达到1.5万亿,2025年有望达到3.5万亿”的方向前进。
如今的低空经济,不仅限于日常生活中可见的无人机投送快递、外卖,还有用于农业、消防的小型飞机,以及观光旅游、医疗运送的直升机。
而在低空经济瞩目的时候,一种名为eVTOL(电动垂直起降飞机)的产品,成了电动化、智能化趋势与低空经济的结合,产品也更精准地适应于短距离、小型化载客运输场景。
在2023年11月,位于广州的亿航智能获得了中国民航局颁发的全球首张无人驾驶载人电动垂直起降(eVTOL)航空器型号合格证和标准适航证。2024年2月27日,被称为“飞行汽车”的5座eVTOL航空器盛世龙首次实现从深圳到珠海飞行,将两地约2小时地面行驶时间缩短到20分钟。
所以在eVTOL不断发展的前夜,我们也一起来了解一下这件来自未来的出行工具。

无污染、低噪声的eVTOL正处于快速发展期
当前的eVTOL产品,适用于当前城市空中交通、旅游观光、空中消防、抗险救灾、医疗急救等场景。在功能覆盖齐全的基础之上,又具有垂直起降、智能操作、低成本、低噪音、零排放等优点。
不同的使用场景,也催生了一系列不同型号的eVTOL产品。
根据美国垂直飞行协会数据,截至2023年Q4,市场上共有780款不同的eVTOL产品。其中矢量推力型337种,多旋翼型279种,升力与巡航复合型164种。

不断丰富的使用场景,正在持续扩大eVTOL的市场规模。
根据市场调研公司Acumen Research and Consulting的数据,2021年eVTOL全球市场规模为69.37亿美元,2030年eVTOL全球市场规模有望达到305.19亿美元,2022—2030年CAGR约为18.3%。

未来,中国市场的eVTOL产品,还有两重发展动力。
首先是政策对于低空空域的支持。2023年12月多项政策发布,从中央经济工作会议定调战略新兴产业,到国家空管委对空域基础分类增加非管制区域,再到深圳市等地方政府的扶持政策落地,顶层设计到基础护航到实践落地,低空飞行器产品能够使用的空域正在扩大。
政策护航下,包括eVTOL在内的低空经济基础建设也得到了新的保障。
通航运输市场是当前“低空经济”基础设施的主体,对于完善空中交通网络至关重要。截至2022年底,中国在册管理的通用机场数量达399个,相较2021年增加了29个。此外,通航运输的省份也在逐渐增加,预计到2025年将达到25个左右。
除了中央政策对于eVTOL等低空经济产业的支持,各地也在发展相关产业及周边配套。比如湖南出台了全国首个全域低空开放的试点,完成了全省范围内97条低空航线的飞行验证。

政策的引导之外,资本市场也在向外拓展低空经济的边界。


2024年,中国的eVTOL产业已经初具雏形
政策、资本悉数到场的情况下,中国的eVTOL产业也发展出了雏形,以及一条相对完整的产业链。
我们仍然可以把这条产业链简单地拆成上中下游,而且不管在哪个环节,都会出现一系列如宁德时代、中国航天这样名头响亮的企业。
我们通过简单梳理这条产业链后发现:
产业链的上游的重点在于把足够多的能量塞进足够小的电池包里,让eVTOL飞得够远。
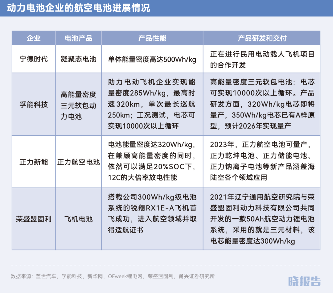
在核心的动力电池方面,为了满足一定的航程目标,eVTOL对动力电池的能量密度的要求高于新能源汽车。部分成熟的动力电池企业已经在积极布局航空级高能量密度动力电池作为其核心产品。

目前宁德时代研究的凝聚态电池低空数据经济,已经做到了500Wh/kg的单体能量密度,是目前新能源汽车市场上麒麟电池的两倍左右。而麒麟电池本身的能量密度,已经可以帮助新能源汽车实现上千公里的续航。
产业链中游的重点产业是研究更强的大脑——飞控系统。
自动飞行是eVTOL的发展方向,航电飞控系统是其控制中心。如果把能源动力系统比作飞机的“心脏”,那么航电飞控系统就是飞机的神经中枢“大脑”。
eVTOL飞机的智能化分级是从辅助驾驶、半自动飞行再到全自主飞行的阶梯式分级。未来3—5年内首批完成适航取证并投入运营的eVTOL应具备自动飞行功能。
传统航空器使用传统发动机系统结构复杂,操作难度高,监管系统复杂的现状,相较之下,eVTOL智能自动化的电传系统简化,使用门槛降低,同时便于监管。
根据航空产业网介绍,eVTOL主要依赖飞控系统实现飞行器的感知、控制和决策。目前,面向适航认证的航电飞控还存在挑战。由于历史原因,中国的航电和飞控技术本身发展也比较晚,特别在适航认证方面仍面临较大挑战。
产业链下游的使命在于怎么让eVTOL飞到更多领域。
目前eVTOL的场景主要存在于生产作业、公共服务和航空消费三大领域。通过eVTOL将飞行服务拓宽到航空探测、石油服务、短途运输以及航空运动等多场景用途,是当前急需落地的行业举措。


参与eVTOL投资前,你还需要注意这3点
eVTOL产业的扩大,需要资本的参与。但在投入相关金钱和精力之前,投资者们也需要看清几个事实。
首先,eVTOL的发展是超出预期的。
eVTOL商业化运营的先决条件是适航取证。根据中国民用航空局(CAAC)发布的《民用航空产品和零部件合格审定规定》,航空器合法投入使用所需的取证主要包括三类:型号合格证(TC)、生产许可证(PC)、运行许可证(AC)。
截至目前,亿航EH216-S是全球首个取得TC认证的eVTOL航空器,证明了相关飞行器能够在政策上过关,并获得支持。
同时,2024年,eVTOL试飞动作不断。从1月1日开始,“深圳市低空融合飞行示范区eVTOL首飞测试”在大梅沙滨海公交场站完成试飞。到1月9日,小鹏汇天陆空一体式飞行汽车亮相2024年国际消费类电子产品展览会(CES),2024年Q4开启预订,2025年Q4开始交付,这也标志着“低空经济”有望踏入商业化落地阶段,整体进度快于预期。
其次,资本对低空经济领域的投资也在扩大。
截至目前,欧美国家和中国在积极布局eVTOL赛道。2014年至今,尤其从2021年开始,eVTOL相关领域的投资出现了一次比较明显的增长。

根据环球汽车网信息,欧美国家的Joby Aviation、Lilium、Volocopter、Vertical、Archer等公司已相继推出eVTOL产品;国内的eVTOL赛道也聚集了包括亿航智能、峰飞航空、时的科技、御风未来等二三十家企业。
目前,eVTOL在全球范围内的投融资热度正在逐渐攀升,已涌现出了一批优秀的初创公司。在中国,包括御风未来、时的科技,也通过资本完成了不同轮次的融资。

但在真正投入低空经济和eVTOL之前,投资者也应该提前注意到以下几点:
资金并未蜂拥而至。虽然过去3年,eVTOL领域的投融资事件有所增加,但投资金额自2021年达到顶峰后就未见持续提升。虽然2021年出现了比较高的投资金额,即小鹏汇天获得5亿美元投资。但单笔大额投资,无法说明该行业广泛地获得了资本市场的支持。只能说,最近几年相关投资正在被更多人看到。
技术层面的成熟还需要较长时间。《证券时报》在相关研究中指出,eVTOL作为新兴产业,在许多技术层面的成熟度和安全性上尚有较长的路要走。例如,eVTOL目前配套的上下游产业链还没发展起来,内部的电池系统、飞行控制系统、动力系统等部分虽然可从电动车产业链中受益,但并非能够“拿来即用”。
相关飞行器产品还没有明确的大规模应用场景。虽然许多城市正在探索城际通勤、景区旅游观光等应用场景,但市场需求和规模都没有起来。曾有直升机领域的上市公司负责人在接受证券时报记者采访时表示,公司开发的景区空中旅游观光产品,价格在800元左右,对于普通消费者来说价格过于高昂,只是“赚个吆喝”。而能否成功走向商用,是eVTOL企业摆脱依靠外界资金输血,实现自主造血的关键。
时鲜的话题常常伴随着更大的不可预知性。
在我们关注低空经济板块并查找相关资料时,相关网页对于这个板块的记录,其实也仅仅从3月19日开始。
近期,吴晓波频道晓报告整合多份报告发布了第12期《低空经济场景下,eVTOL抢占飞行新赛道》报告低空数据经济,希望能给大家一点数据上的客观参考,如果你有兴趣的话,可以点击下图,阅读完整版报告。在eVTOL话题之外,我们还整理了一系列重要话题,比如2024年的投资展望、地方两会、二手房市场等。也期待你的阅读。

文章评论(0)