理赔是有哪些项目(交通事故赔偿标准)
“希望能还妈妈一个公道……”近期理赔是有哪些项目,明星谭松韵在其母车祸案的庭审现场哽咽发言,令人动容。据不完全统计,全世界每年约有120万人死于交通事故。在我院审理的一审案件中,交通事故纠纷类占比也很高。
那么交通事故发生后,要赔多少钱呢?今天就让我们来一探究竟。
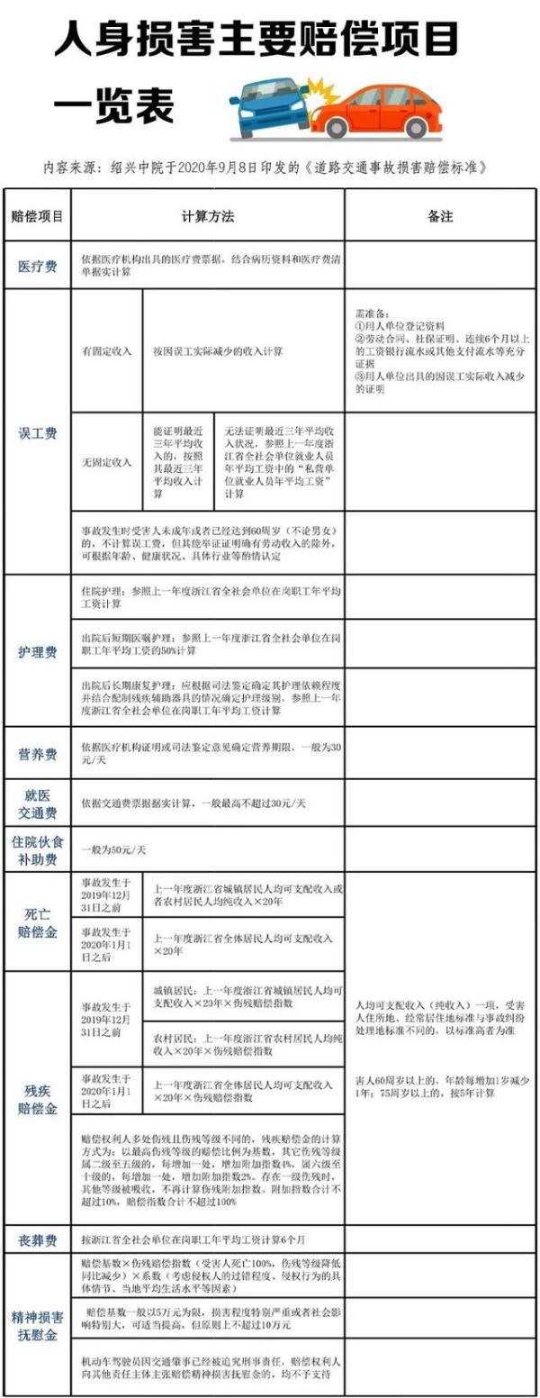
一般的交通事故都会产生民事责任,也就是赔偿损失的责任。赔偿的项目包括人身损害赔偿和财产损害赔偿等。

财产损害赔偿,则主要包括车辆损失费用、物件损害费用等。

总而言之,交通事故发生后,要赔的钱可不少!但这些钱保险公司将承担多少呢?
近日,中国银保监会发布了《关于实施车险综合改革的指导意见》,意见将于2020年9月19日正式实施,届时,交强险有责总责任限额将从12.2万元提高到20万元。无责总责任限额从1.21万元提高到1.99万元。

可能有人就会说了,交通事故发生后,肇事方不就是赔钱么!哥有钱,不怕!在此,小诸郑重提醒:交通肇事虽为过失行为,但如果致人重伤、死亡或者使公私财产遭受重大损失的可能构成交通肇事罪而需承担刑事责任,也就是要“坐牢”了!

道路千万条,安全第一条,一场车祸的背后,没有一方是赢家。最后,小诸提醒广大车主:
小贴士
1.机动车一定要购买交强险,并根据实际需求购买商业险。正如上文所述,交强险新规实施后,其保障力度将大大提高。如果发生交通事故,可大大减轻自己的赔偿金额。
2.驾驶机动车一定要合法。无证驾驶、驾驶报废车辆、车辆超载等都是保险免责的情形。若存在非法驾车行为,一旦发生交通事故,可能会被保险公司拒赔而遭受经济损失。
3.开车不喝酒、喝酒不开车。一旦被查理赔是有哪些项目,轻则罚款,重则吊销驾驶证、行政拘留。如果发生重大交通事故,保险公司将拒绝在商业险范围内承担赔偿责任,自己在背负巨额债务的同时,更可能承担刑事责任。
4.发生交通事故后冷静处理。先救人再报警,保护现场,切勿逃逸。逃逸是国家法律所禁止的情形,是对他人人身及财产权利的漠视,当下监控网络密织,逃逸只能逃一时,不能逃一世,等待你的只会是法律的加重处罚。

文章评论(0)