私域流量裂变模式(流量裂变的方式包括)
文|中国电子银行网 鲍媛媛 付爽
作者单位:中国建设银行平台运营中心
当前,商业银行越来越重视私域流量的运营,也做出了许多尝试私域流量裂变模式,但在实践中仍然存在着私域流量引入转化效果不理想的问题。本文基于营销学经典4P(Product产品、Price价格、Place渠道、Promotion推广)理论,对商业银行私域流量的运营现状进行解读分析,并从产品和服务精准化、促进服务变现、整合渠道、提升推广效果等方面探索商业银行私域流量运营的路径。
一、私域流量:更自主、更精准,可反复触达用户的品牌营销阵地
2021年发布的《中国私域营销白皮书》将私域流量定义为品牌自有的、可开展个性化运营的用户资产,通常可划分为微信生态、企业自营渠道以及其他触点三大板块。由于私域流量具有可反复触达、自主运营、更精准等特点,可以降低企业获客成本、增加推广人数,已成为当下企业品牌营销的重要阵地。
随着中国金融机构数字化转型趋势的不断推进,以及新冠疫情对银行客户服务模式引发的转变,加之商业银行拥有私域流量运营的先天优势——客户经理和线下网点,不少商业银行纷纷发力私域流量运营。
二、基于4P理论解读商业银行私域流量运营现状
私域流量运营是近年来新起的营销方式之一,借助营销学经典理论——4P理论解读当前商业银行私域流量运营的现状,可以更好地了解当下商业银行私域流量的运行机制。
(一)产品:私域流量阵地定位不同,产品和服务差异较为明显
产品是商业银行所能提供给目标用户的产品和服务的集合。私域流量更强调的是针对每位客户的精细化运营,通过对不同客户的精准把握为其推荐不同的产品和服务。
由于商业银行所提供的产品和服务有着较为鲜明的行业特点,包括以金融产品和服务为主、高客单价、决策周期长等,需要与用户建立长期关系,并持续输出内容来提升用户粘性和对产品的兴趣,进而缩短用户的购买决策周期,提高产品的转化复购。
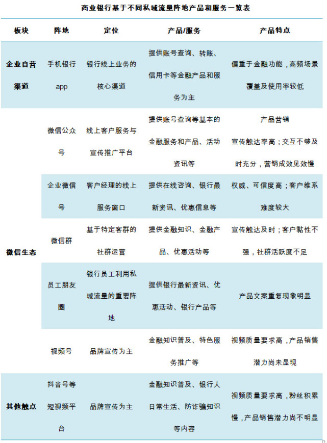
商业银行布局私域流量主要基于微信生态、企业自营渠道,以及其他触点三大板块,商业银行对不同板块的定位不同,所提供的产品和服务也各不相同。
其中,微信生态包含微信公众号、朋友圈、社群、视频号、小程序和企业微信等,是当前商业银行私域流量运营的主阵地,所提供的产品以提供在线咨询、银行最新资讯、优惠信息等为主。商业银行基于不同私域流量阵地所提供的产品和服务详见下表:

(二)价格:丰富多样的优惠及促销形式吸引、留存、转化用户
价格是指用户购买产品或服务时的价格,包括折扣、支付期限等。价格或价格决策关系到企业的利润、成本补偿,以及是否有利于产品销售、促销的问题。在价格方面,私域流量一定程度上可以让企业摆脱了高昂的流量运营成本,降低的成本便可以折算为产品优惠,用价格让利、优惠促销等形式吸引更多的消费者。
商业银行为了更好地运营私域流量,实现拉新、留存及转化用户,往往倾向于提供多种优惠形式,如建设银行旗下本地生活场景服务平台建行生活APP通过发放各类优惠幅度大的新人券来吸引用户下载注册,并通过签到有礼、每日好券等优惠形式保持用户黏性;招商银行通过设计推荐福利的机制,用户推荐好友办卡的优惠力度大,且根据推荐人数的增加,福利也呈梯级式递增,增加了用户邀请好友办卡的动力。
(三)渠道:渠道多元化,线上渠道成为银行获客新方向
渠道是指企业为使其产品进入和达到目标市场,达到产品分销的目的,而使用的销售通路。商业银行私域流量运营中的渠道主要是指商业银行获取各种私域流量的来源,大致分为线下渠道和线上渠道两种。
线下渠道作为传统渠道,直接触达客户,包括各级网点、客户经理等;线上渠道是近年来商业银行拓展流量的新手段,包括自营渠道、短信、电话、微信及其他第三方社交平台等。随着移动互联网的普及和线上用户的增加,线上获客开始成为商业银行拓展流量的新方向。商业银行获取私域流量的渠道详见下表:

(四)推广:嵌入消费场景,尝试裂变营销,加快场景流量转化
推广指企业利用各种信息载体与目标市场进行沟通的传播活动。包括宣传(广告)、公关、促销等一系列的营销行为。
营销推广私域流量是提高流量转化率的重要一环,有利于增强客户与产品的粘性。
目前商业私域流量的推广实践,一方面是尝试精细化客户群,在金融生态中嵌入消费场景;如建行生活推出“建行生活”APP,覆盖餐饮、外卖、充值、缴费、电影、购车分期等多场景,为不同客户群提供一站式极致体验。工商银行推出“爱购消费券”活动,覆盖加油、餐饮、商圈、超市等核心消费场景,安排员工驻店引导客户参与活动体验,同时营销信用卡、积分兑换等业务,宣传二维码、微信小程序等入口。
另一方面是实行裂变机制,以老带新,基于信任和社交关系,达到流量引入并提高转化的效果。通过精细化客户群和引入裂变机制,以促销活动为抓手,细化客户服务和消费场景,在金融生态中精准洞察民生需求,加快不同场景流量经营转化。
如招商银行将APP的用户按照粘性分层(是否绑定招行借记卡、信用卡或他行借记卡、信用卡),并通过招商银行APP、掌上生活APP嵌入大量的金融和生活服务场景,促进低粘性用户向高粘性用户转化;并按客户所处地理位置为其分配不同的社群,社群专属饭票、影票福利及福利抽奖、节假日趣味活动等,成功吸引客户,促进用户转化。跳过添加客户个人微信好友的步骤,当群里的客户有具体的需求,再让客户添加招行专属运营人员的企业微信号,实现精准筛选客户。
三、发展展望:潜移默化地促进服务变现
聚焦客群特征,产品和服务精准化。面对私域流量运营的众多阵地(微信群、朋友圈、社群、公号、直播间、短视频等),商业银行的定位较为宽泛,所提供产品和服务的精准性有待进一步提升。
商业银行需要结合客群属性、产品特点和自身能力选择合适的阵地进行长期运营和维护。在运营过程中,可将用户按照不同的数据和分类打上相应的标签,并根据标签进行针对性的产品和服务推送,更加精准地触达用户,实施精准营销,提升活动的参与率。
同时,产品的精准推销离不开消费者数据的打通,一方面,企业员工之间打通消费者后台行为数据,可以更有针对性地提供产品和服务;另一方面,私域运营的情感构建作为一种强关系的建立纽带,能够进一步放大私域流量的运营价值。
全面了解用户金融需求,潜移默化,促进服务变现。由于银行产品销售的特殊性,不少商业银行在私域流量的运营中,多是集中于产品介绍、直播讲解等,金融产品的直接销售较为少见;同时,商业化变现功能尚未完全打通,很多客户如果想线上下单还是要移步企业 APP,多一步的跳转可能会导致商业银行企业因此失去一批潜在消费者。
因此,商业银行在进行私域流量运营时,一方面需要能够向用户提供“一对一”的专家服务,全面了解用户的金融需求,站在用户视角为其提供相应的产品或服务,潜移默化,促进服务变现;另一方面商业银行可以依托第三方机构建立小程序,自主掌握用户数据也便于商业化变现。
规范流程,精细化、差异化渠道运营,加强渠道流量数据分析。随着线下、线上渠道的不断丰富,客户触点增多,全渠道营销已成趋势。当前商业银行私域流量经营,普遍存在以下几个方面的问题:一是渠道分散,流量入口多元化,流量转化效果不理想;二是渠道纷繁芜杂,缺少统一的规范及标准;三是各渠道内容品质良莠不齐,重复交叉内容多,同质化严重,原创能力不强;四是互动不充分,客户活跃度不高,银行较难捕捉客户反应。
渠道是流量的载体,最大化发挥渠道引流的作用,提高流量转化率,需要银行从以下方面着手:一是在拓宽渠道的同时,注重渠道运营的垂直化和精细化,根据不同渠道的特点发挥各渠道的作用,差异化运营,做精、做专、做强;二是制定和完善统一的范式和标准,做好渠道整合和流程规范,获取更高的渠道引流及转化效率;三是提高原创能力,确定目标受众,细分市场和风格,产出高质量、有长期价值、与银行业务有一定关联度的知识性内容;四是加强流量数据分析,关注客户行为,与目标流量积极互动,提高客户参与感,捕捉和识别客户反应和成交信号。
丰富场景营销,围绕精准需求打造场景客群私域流量裂变模式,提升推广效果。对于客户来说,满足需求是首要,接受推广的内容只是影响其选择产品的重要因素之一。
商业银行私域流量的营销推广,存在客户定位不清晰、营销策略不精准、线上线下场景未有效结合的问题,导致流量转化率不高,营销推广效果欠佳。针对私域流量转化困难的问题,商业银行一是要精准识别客户群,与客户建立信任,根据不同客群的需求将推广策略“私人定制化”;二是打通线下线上壁垒,丰富场景营销。在能够精准用户需求之后,提供相关场景内容,在很大程度上这些小场景的出现能进一步促进用户转化。
在金融场景下嵌入、渗透非金融场景,围绕客户需求来打造场景客群。精准定位客群流量中同属性的客户群体,增强金融场景下对其“吃喝玩乐”“日常关注”“行为、内容偏好”等非金融场景需求下的触达,来做好低频交互场景下的高频维护,实现批量客群运营的同时,挖掘转化机会,实现私域流量的裂变转化。
四、结论
通过运营私域流量,商业银行能降低营销成本、实行有效裂变、增强流量粘性。探索商业银行私域流量运营路径,不仅仅是商业银行的战略变革,更需要思维的转变。私域流量运营可以成为线上线下业务的粘合剂,帮助银行打造一种更良性的客户关系。

文章评论(0)