不征收增值税的七种行为(征收增值税范围)
前言
2024年12月25日,第十四届全国人大常委会第十三次会议审议通过了《中华人民共和国增值税法》(简称“《增值税法》”),确定《增值税法》将于2026年1月1日起施行。这意味着,占我国税收收入比重最高的“第一大税种”增值税第一次实现了法律效力层级意义上的税收法定。
总体而言,本次《增值税法》立法仍然是确认式立法,即整体主要是在确认《增值税暂行条例》(简称“原条例”)等现行规定的基础上进行的,但是,在修订和完善规则时存在诸多亮点和革新,也新增了部分的内容,本文主要是对其中的重要变化和影响进行初步的宏观评析。同时,由于部分规定表述较为概括和抽象,在出台实施条例等进一步规则明确前,实操中可能引起税企争议,本文也将抛出潜在争议点进行初步探讨。
需要说明的是,本文的讨论限于目前颁布的《增值税法》法律文本,并假设本着税收法定原则,后续出台的下位法、细化规定等在重大方面不会改变基于《增值税法》目前法律文本的认知。但基于现实交易的复杂性和征纳诉求的多样性,不能排除后续下位法、细化规定对目前的法律文本做出一定实质性灵活调整的可能性,只不过在下述全面收缩授权立法的基础上,这种可能性似乎有所限缩。
此外,本文只是作者速速浏览法律文本后第一时间想法的分享,一如过往,对有必要展开讨论的要点,敬请期待我们后续的分析文章。
先说两句“全面落实税收法定原则”
《增值税法》的立法进程已持续五年之久。自我们2019年12月作为行业参与者参加中国法学会组织的《增值税法(征求意见稿)》专家研讨会以来,我们已先后针对征求意见稿、草案一审稿、二审稿撰写了多个版本的立法建议,并先后通过全国人大官网线上公开征求意见、全国人大虹桥街道立法联系点和法学、税收学相关研究组织等渠道持续参与立法过程,也欣喜地看到我们提出的多项建议被反映到了从最初的征求意见稿到三审稿之前的修改变化当中(特别是第一条引入了立法目的,以及第十六条第二款进项税额的定义中“与应税交易相关的”几个字终于被删掉了,参见《》一文)。
草案进入三审之际,“全面落实税收法定原则”再次被强调,并成为三审稿相对二审稿修改的主要方面。这方面的修改可以分为三类,一是法际协调,如增值税法与关税法的关系;二是对必要授权立法的加强备案审查;三是限缩了授权立法的范围和层级。
总体而言,我们认为这是税收立法的进步,但对于上述第三类而言,我们对未来的实际法律运行效果的确定性存在疑虑——限缩授权立法在提高法律明确性、确定性的同时,也意味着因应行业、市场需要进行调整的灵活性将受到限制,2016年全面营改增以来在增值税领域从特定行业或业务模式的特殊税务处理规则,到留抵退税等普适性基础制度,多方面的补丁式、试验性政策在整体改革中发挥了重要作用,特别在增值税法仍遗留有诸多争议议题时,未来国务院和财税主管部门该如何运用各类规则因应实践问题值得考虑,相应的程序性难度应该需要预先的判定和安排。实际上,立法的刚性需要以税制的完善、改革探索成果的验证为前提,未来如何继续协调平衡增值税税制完善的需要和“法定”的稳定性,其实是值得关注的。
当然,我们也注意到,最终通过的法案在此方面部分保留了灵活处理方式:一是对一部分必要的调整,诸如扣额法(差额计税)、一般纳税人适用简易计税法等,未来或许可以借助保留的税收优惠授权立法来完成;二是如利息进项税额能否抵扣问题,保留了授权立法的兜底条款,留有进一步斟酌后在下位法中去做决定的余地。但还有一些问题,例如征收率如果还有必要设定不同档次,那么未来的实践如何与法律文本进行衔接,非常值得探讨。
重要变化一:保护纳税人权益写入立法目的
《增值税法》第一条规定,“为了健全有利于高质量发展的增值税制度,规范增值税的征收和缴纳,保护纳税人的合法权益,制定本法。”作为法律人,我们在历次税收立法中坚持呼吁税收法律要规定立法目的,因为在法律适用当中遇有规定不明确或制度供给不足时,立法目的至少能够为法律解释适用指引一个方向。本次增值税立法,使《增值税法》成为我国现行税种实体法(不包括《税收征收管理法》)中第三部引入立法目的条款的法律(前面两个是《环境保护税法》和《关税法》),以及第二部将保护纳税人权益写入立法目的的法律(前面只有《关税法》写了),还是非常值得点赞的。当然,如果跟《关税法》比较,还有一点美中不足的,就是少了“根据宪法制定本法”这半句话。
重要变化二:“销售金融商品”是否属于“在境内发生”,具有新的判断标准
现行财税[2016]36号文对 “销售金融商品”是否属于“在境内发生”没有单独界定,与“销售服务”适用同一标准,即“销售方或购买方在境内”,但不包括“境外单位或个人向境内单位或个人销售完全在境外发生的服务”。《增值税法》第四条对“在境内发生应税交易”的界定标准进行了明确,并将“销售金融商品”从一般的应税服务中拎出,进行单独界定。新的界定标准为,“金融商品在境内发行”的,或者“销售方为境内单位和个人”的,均属于“在境内发生”的销售金融商品。
新的界定标准下,部分原本有争议的涉外金融商品转让交易是否属于我国增值税法管辖范围,有了相对从前更清晰的答案。以境内主体转让红筹架构下在海外证券市场上市的开曼公司股票为例,转让方为境外主体、受让方为境内主体情况下,按照新法规定将直接判定为非在中国境内发生的应税交易,不征收中国增值税,而无需再探讨这一金融商品转让是否属于“完全在境外发生的服务”。
需要强调的是,《增值税法》构建了一套新的概念体系,在这一体系下:
·增值税的征税对象包括了进口和在中国境内发生的应税交易两大类型;
·其中,“应税交易”包括了销售货物、服务、无形资产、不动产;
·“应税交易”属于增值税征税对象的前提是“在境内发生”;
·在境内发生的应税交易适用《增值税法》的最终税务处理结果,可能是征税,也可能是免税或适用零税率(货物或服务的出口退税),取决于《增值税法》规定的免税及零税率的适用条件。
换言之,《增值税法》第四条解决的是本法的管辖权范围问题,即一项交易是否适用本法,至于适用的结果,不一定必然是征税。例如,就某些属于在境内发生的销售金融商品,如人民币基金向境外投资者销售境外上市开曼公司股票,虽属于在境内发生的应税交易,但取决于后续对跨境应税服务免税、零税率具体规则的调整,或仍可能不产生实际的增值税税负。对此,我们仍然对未来在规则体系下进一步完善境内境外的划分,适时引入“目的地原则”从而有效促进服务出口有所期待。
有关红筹架构下境外上市公司股票转让是否属于在境内发生的销售金融商品不征收增值税的七种行为,在新法与现行法下不同的理解和法律适用,详见我们此前发表的《》一文。
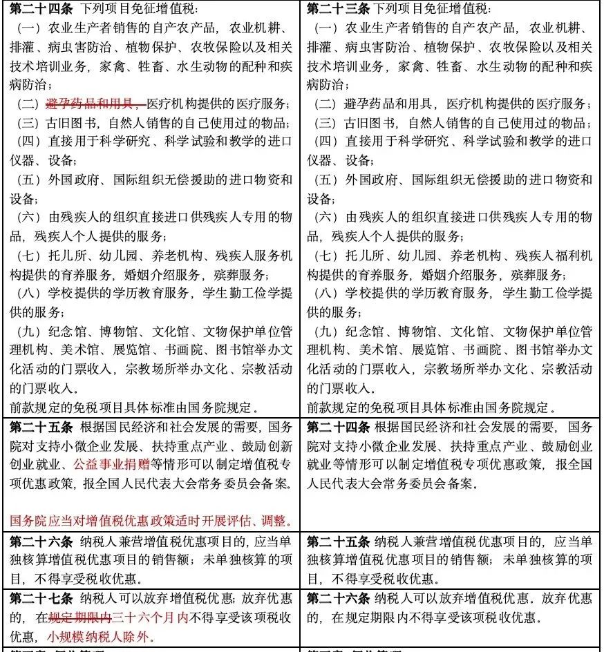
重要变化三:“视同销售”范围缩窄
《增值税法》第五条是对原有“视同销售”概念的规定(新法下称为“视同应税交易”)。相对于原来《暂行条例》和36号文中广泛存在的视同销售,视同应税交易的范围大幅收窄,且没有授权下位法进行补充。
1. 跨县市移送货物不再“视同销售”
《增值税法》不再将此前被视同销售的跨县(市)移送货物列入视同应税交易,即《增值税法》生效后,同一法人公司不同总分机构间、分支机构间进行的跨县(市)移送货物,无需缴纳增值税。
举例说明,A公司在上海松江区设立总公司主要负责研发和销售,同时在杭州市设立杭州分公司主要负责生产制造事项,杭州分公司独立核算增值税。《增值税法》未生效前,杭州分公司将生产货物移送到上海总公司时,需向上海总公司开具13%增值税专票并缴纳增值税,上海总公司取得专票后可抵扣进项税额。
虽然从整体上看,A公司不会产生额外的增值税负担,但难免会复杂化企业财务税务管理流程。例如,北京的合并方吸收合并上海的被合并方,被合并方的设备在合并方又由北京合并方在上海的分公司使用,在原有视同销售规则下,除合并的一般增值税税务处理外,还需考虑相关设备在税法上是直接归属于合并方上海分公司了,还是先归属于合并方本身,再由合并方移送到上海分公司。
当然,复杂化带来的收益也是有的,对纳税人而言,总分机构单独作为增值税纳税申报单位时,解决了受移送方有销项无进项可抵扣的问题;对税务机关而言,解决了移送方所在地税局给予了抵扣权但未收到销项税收入的问题。这也是这一视同销售规则当初被引入的目的所在。
相应的,这一条变化带来的影响就是反过来看,如果A公司不是总分机构汇总缴纳增值税的纳税人,则《增值税法》生效后,A公司需要关注的是,如果货物的生产成本对应的进项税额确认在了杭州分公司,上海总公司销售货物时需缴纳销项税额,没有了移送环节的一道视同应税交易和发票开具,增值税结转能否进行、交易和发票处理对所得税和会计处理有何影响。
2. 其他原有“视同销售”未列明于“视同应税交易”范围
相较原条例及其实施细则,将货物用于投资、分配这两类原有的“视同销售”在新法下也未被列入“视同应税交易”的范围。对此,存在两种不同的理解:一是此二类行为排除在应税交易之外,由此会导致抵扣链条中断的问题与跨县市移送类似;二是此二类行为无需“视同”,从民法角度看本就与转让具有相同性质,当然属于应税交易。我们认为,如果站在更宽维度的法秩序统一角度看,后一种理解更具合理性。
此外,无偿提供服务也未被列入“视同应税交易”,或能实现规定层面与征管实践层面的统一。由此带来的重大影响之一是,关联方之间的无偿资金拆借也可以从根本上解除不满足免税条件的税务风险,这一点我们将在下文“重要变化七”中结合贷款服务的相关变化一并讨论。但是,这一点的最终结论可能还需要留给对后续下位法、细则规定及征管实践的进一步观察,比如,无偿提供会否被认定为销售额明显偏低且无正当理由,从而转由第二十条价格核定进行调整(尽管严格意义上讲无偿提供与应税交易的对价有偿性之间的冲突必须由视同应税交易规则弥合后才有探讨“销售额”的基础)?
重要变化四:“不属于应税交易”情形可能引发争议
《增值税法》第六条专门规定了几类“不属于应税交易”的情形,原条例中是没有此类专门的“反向规定”的。我们理解,根据“法无明文规定不征税”这一税收法定原则的基本意涵,第四条和第五条已经明确何种情形属于或者视同应税交易,不属于该等条款规定的情形即均不属于应税交易,第六条应只属于释明性规定,即本条列出的四款情形明确不征收增值税,除本条列举的四款情形外的其他不属于第四条和第五条的情形,原则上也应按照“不征收增值税”处理。
然而实践中,由于第五条没有兜底条款,考虑基层税务机关灵活解释适用税法的能力和承担不征税执法风险的能力,可以预见未来难免产生税企争议,纳税人自身需要从《增值税法》规则体系和原理等角度,积极开展解释和沟通。
对此,还有个长期的争议事项,就是国家税务总局公告2011年第13号规定的整体业务转让究竟是不属于增值税征税范围,还是免税优惠。13号公告及36号文均作不属于征税范围处理,但本次立法并未将其纳入第六条的列举范围内。这也进一步说明了不能将第六条作穷尽式列举解读的必要性,但在未来的征纳实践中不排除会引发争议。就此,欢迎参阅我们此前的专题讨论文章《》。
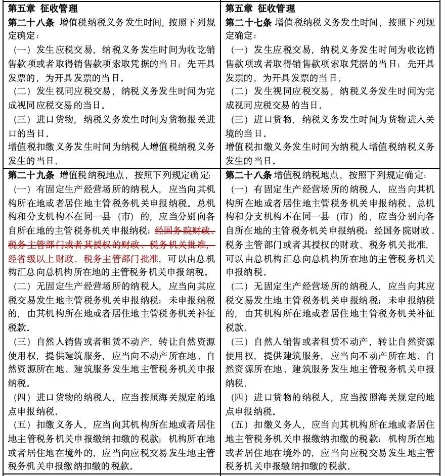
重要变化五:5%征收率未在法条中体现
本次立法过程中,税率简并、三档并两档的期待一度很高。虽然税率并档暂未实现,但《增值税法》生效后,根据第十一条规定,适用简易计税方法的增值税征收率仅保留3%。如果严格遵循税收法定原则,在《增值税法》未授权、按照《立法法》也不应授权下位法对税率、征收率作出调整的情况下,原适用5%征收率的劳务派遣服务、人力资源外包服务、销售不动产、不动产租赁及土地使用权转让等应税交易应当归并入3%一档征收率,相应税负将会降低。如果对征收率没有后续调整,那么相关纳税人需在事项明确后关注征收率转换的衔接、过渡安排,并就征收率降低后释放的税收利益的分配与上下游交易对方之间做好有效约定,避免产生民事争议。
重要变化六:销售额明显偏高也将调整
《增值税法》第二十条对于调整销售额情形,新增“销售额明显偏高”的情形,以此避免纳税人通过故意提高销售价格,在关联方之间不合理调配利用留抵退税或即征即退等优惠的方式,实现不正当的获取税收利益的目的。事实上,价格明显偏高的调整在实践中早有先例不征收增值税的七种行为,对应关联交易的调整本来也应当准许公允交易原则进行。对此,增值税法仍然未明确对销售额调整应当遵循的基本方法,估计有待于征管法的进一步完善。
我们理解,这一举措也传递出一个信号,即除了简单行使价格核定权之外,未来税务机关可能会进一步采用更丰富的反避税工具,实质性加强对增值税领域避税安排的监管。相应地,企业也应当更加关注交易及相关税务安排的真实性和合理性。
重要变化七:法条未对贷款服务进项税额可否抵扣作出直接规定
《增值税法》第二十二条不得进行进项抵扣的情形未直接包含“贷款服务”,如果下位法不做补充规定,则似可理解为贷款或者融资利息的增值税将可以抵扣,这将在一定程度上会降低企业借款成本。由于“贷款服务”这一增值税税目的涵盖范围极其宽泛,涉及集团现金池、融资融券、票据贴现、融资性售后回租、转贷等多种业务,更普适于一切有“保本收益”的金融商品或资管计划,从这一角度讲,《增值税法》的这一变化可能是影响整个大金融市场的。
不能排除的一个可能是,贷款服务进项税额不得抵扣的规定还是会通过第(六)款的授权规定“回归”,或可能通过不得开具专票的发票管理规定变相维持。对此,笔者持谨慎乐观态度,因为金融增值税的金额巨大,如果进行政策调整其效用不小,没有理由在没有任何政策层面铺垫的情况下进行调整。但无论如何,基于对法律本身的规则理解,在有限篇幅内,本文还是选取以下角度,提示贷款服务进项税额可以抵扣的假设成立情况下的影响。
1.关联方资金拆借无需再担心是否构成“统借统还”或“集团”
关联方之间的无偿资金拆借是商业实践的常态,但受限于36号文无偿提供服务应“视同销售”的规定,除构成“统借统还”或“集团内单位之间的资金无偿借贷”有特殊规定外,一般的无偿资金拆借也会产生增值税税负,且由于购入贷款服务的进项税额不能抵扣,由此产生的关联方内部增值税税负是实际税负成本。
如果《增值税法》将无偿提供服务从视同应税交易中剔除,理解为增值税法允许企业间进行无偿交易行为而不做调整,就从根本上解决了关联企业间无偿拆借可能产生增值税税负的问题;另一方面,即便集团内部的资金拆借(包括资金池安排)是约定有利息对价的,如果根据前述理解,购入贷款服务可抵扣进项税额的情况下,也不会给集团整体带来实质性增值税成本。这将极大促进体系内的资金流转效率(对此,是否未来还有行业差异的考量,比如对房地产企业的限制,也需要观察)。
2.供应链金融ABS中保理的税务处理模式选择或发生变化
在折价受让应收账款的供应链金融业务中,保理公司从供应商处以对价100受让账面价值110的对核心企业应收账款,后又以101对价转让给资产支持计划,如每一环节的应收账款转让按贷款服务征税,由于购进的贷款服务不能抵扣进项,保理公司往往面临仅赚取了1的利息差额,却要按全额利息10缴纳增值税的困境。为实现按差额缴纳增值税的目的,实践中,部分地区支持保理公司按照“金融商品转让”税目进行税务处理,并由此导致保理公司在相关地区“扎堆”设立,不断积累合规风险。
《增值税法》生效后,上述链条上的供应商、保理公司如均可抵扣贷款利息进项税额,则按“金融商品转让”或“贷款服务”征税的政策差异对保理公司而言敏感性将有所降低,且后者或将更具优势,因在“金融商品转让”模式下,寻求保理服务的供应商如果需要确认融资费用,会面临无法就折价部分获取发票的问题,在购进贷款服务可抵扣进项的情况下,缺少全额利息发票对供应商的影响将从单纯影响所得税变为所得税、增值税的双重影响,市场或将因此改变保理商增值税处理方式的选择。
3.资管计划中各类“保本收益”安排的敏感性或将降低
各类资产管理计划结构层层嵌套,各层级增信措施、差额补足等安排纷繁复杂,很可能在某一层级甚至各个层级存在或实质性构成“保本收益”安排,进而应按贷款服务缴纳增值税。在现行规则下,由于购进贷款服务不能抵扣进项,为避免贷款服务增值税影响投资收益或融资成本,投资人、资管计划管理人通常会竭力避免各类增信措施被认定为存在“保本收益”,这也是当前实践中普遍容易引起税企争议的事项。
而一旦构进贷款服务可抵扣进项,在增值税税负可以沿着流转链条顺利向下游、最终消费者转嫁的情况下,相应税负将不再构成实质影响融资成本或投资收益的因素,届时,各类增信措施是否导致构成“保本收益”的敏感性或将降低。
4.企业应更加关注贷款服务增值税专用发票的虚开风险
由于此前贷款服务进项发票不能抵扣增值税,除融资租赁外,贷款服务发票仅影响企业所得税。而《增值税法》生效后,贷款服务增值税专用发票将同时作为抵扣增值税进项税额的凭证,触发虚开增值税专用发票罪的刑事风险显著提升。因此,企业应当在享受该税收利好政策的同时,充分重视“贷款服务”利息发票开具和抵扣的合规性,特别是在复杂的融资安排中,因担保等增信措施导致投资方被认定取得“保本收益”而产生贷款服务增值税纳税义务的情况下,投资方应区分实际融资主体和履行增信担保责任的主体,确保发票的开票方、受票方与被认定的借贷法律关系中的出借方和借款人保持一致,避免虚开风险。
重要变化八:餐饮服务、居民日常服务、娱乐服务或有进项抵扣的空间
除贷款服务外,《增值税法》第二十二条对36号文规定的购进不可抵扣进项税额的餐饮服务、居民日常服务和娱乐服务也进行了调整,增加了“并直接用于消费”的限定词,可理解为,只有当购进的上述三项服务是直接被用于消费的情况下,才不能抵扣进项税额。
我们理解,这一变化强调了进项税额以“应抵尽抵”为原则,只有与购进商品的纳税人自身从事的应税交易不相关而直接进入消费环节的进项才不予抵扣。根据这一规定,今后对于能够充分、合理证明是为营业目的而发生的交易将更容易抵扣,例如咖啡券的流转,企业为商务宴请购入的整体餐饮服务等,抵扣相应进项税额应更加能够获得支持。当然,实践中对如何理解和证明是否“直接用于消费”,可能仍然容易产生争议,纳税人需关注如何合理制作和留存有关的支持性证据材料。
重要变化九:留抵退税,纳税人有自主选择权但需按规定
《增值税法》第二十一条对留抵退税作出了规定,明确确立了纳税人在可以适用留抵退税的情况下,有权自主选择退税还是结转今后留抵。联想到2022年度大规模推广留抵退税与“倒查三年”带给市场的深刻印象,相信这一新增条款对按需落实留抵退税政策而言具有重要的实际意义。不过,相较于二审稿,最终通过的《增值税法》某种程度上回踩了一下这个难能可贵的选择权,增加了“按照国务院的规定”的限缩。
重要变化十:法律赋予税务机关跨部门协作权利
《增值税法》第三十五条通过法律规定进一步赋予税务机关可以请求其他机关、部门相互配合工作的权利,为税收征管提供更多信息来源和助力。结合这一新增规定,再结合近期公开征求意见的《互联网平台企业涉税信息报送规定(征求意见稿)》,在“金税四期”的大背景下,可以预见增值税的税收征管将更加精准高效。对于企业而言,也应当更加注重业务和交易的合规性,调整税务合规管理思维与“数据治税”的新税收征管趋势相匹配,避免利用信息不透明、不对称进行的避税安排,有效降低税务风险。
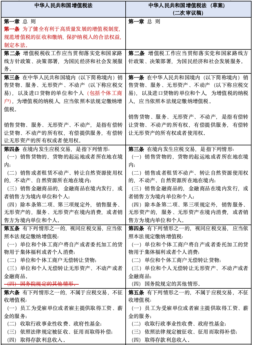
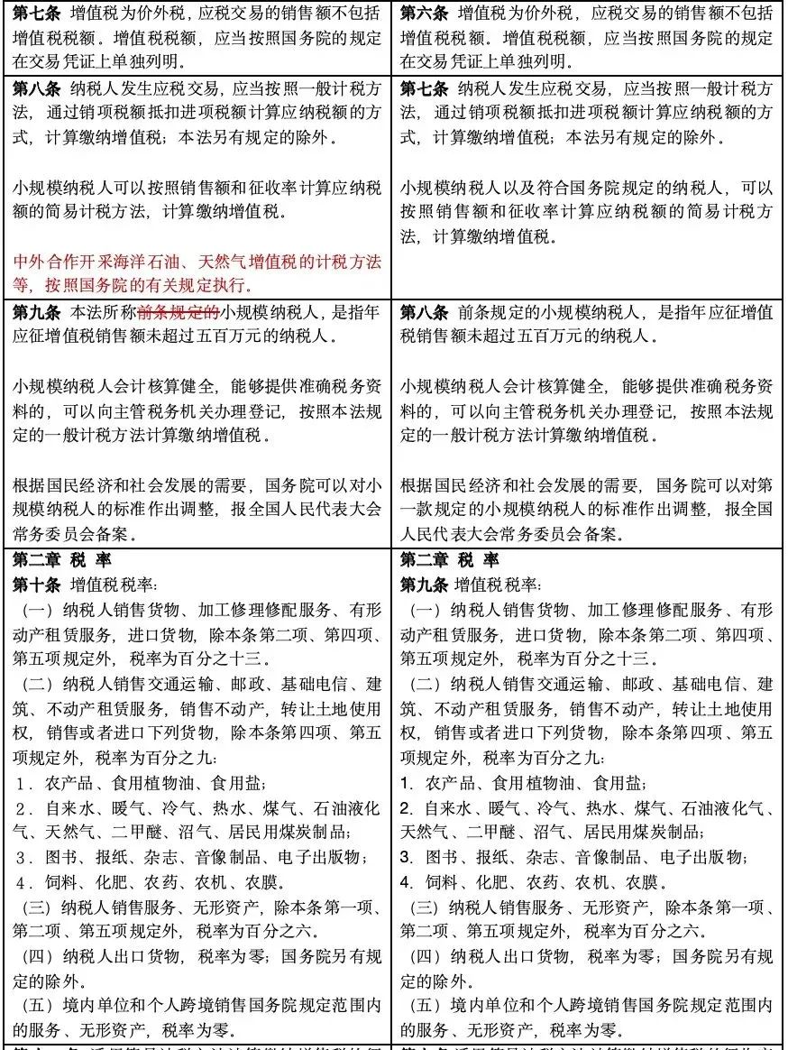
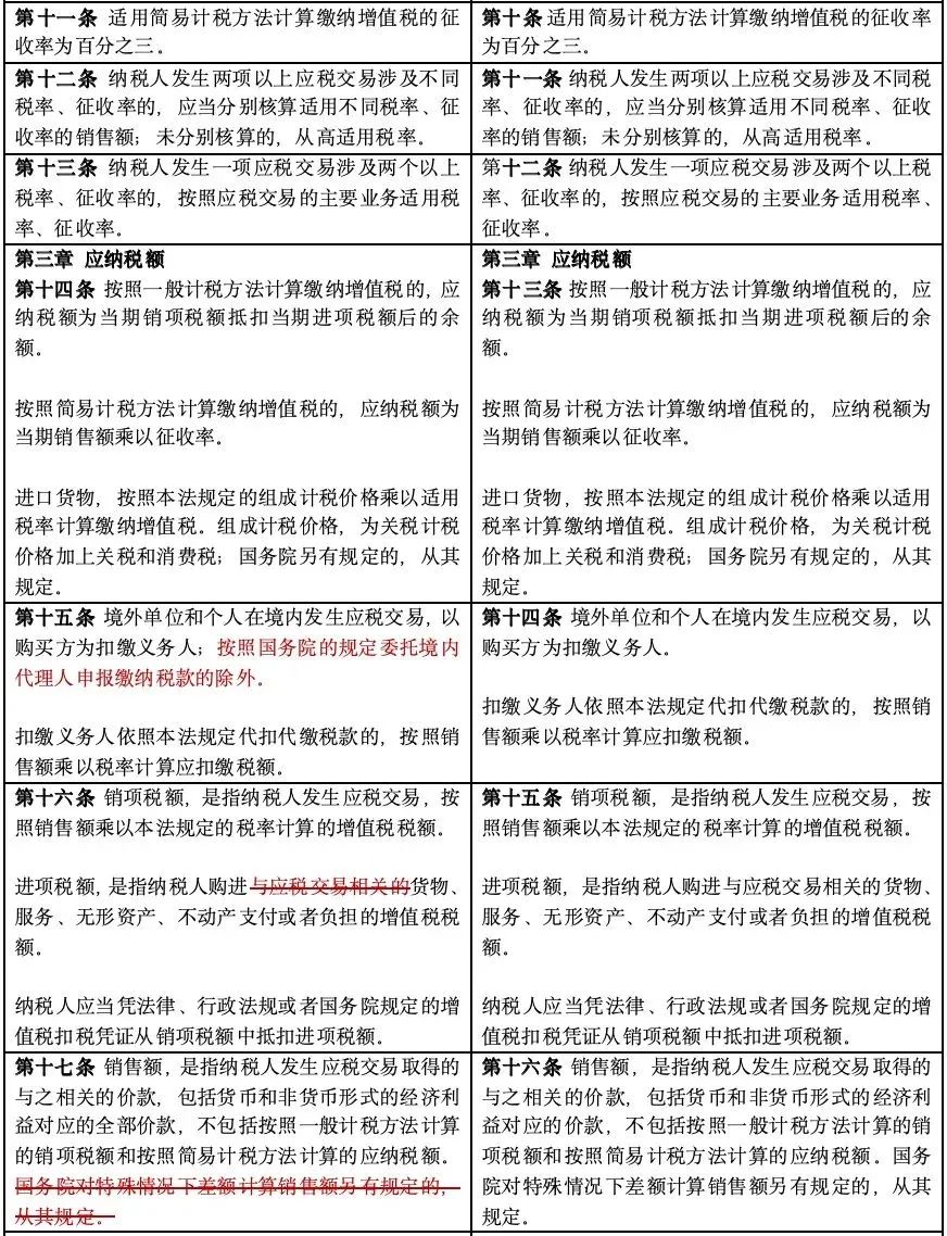
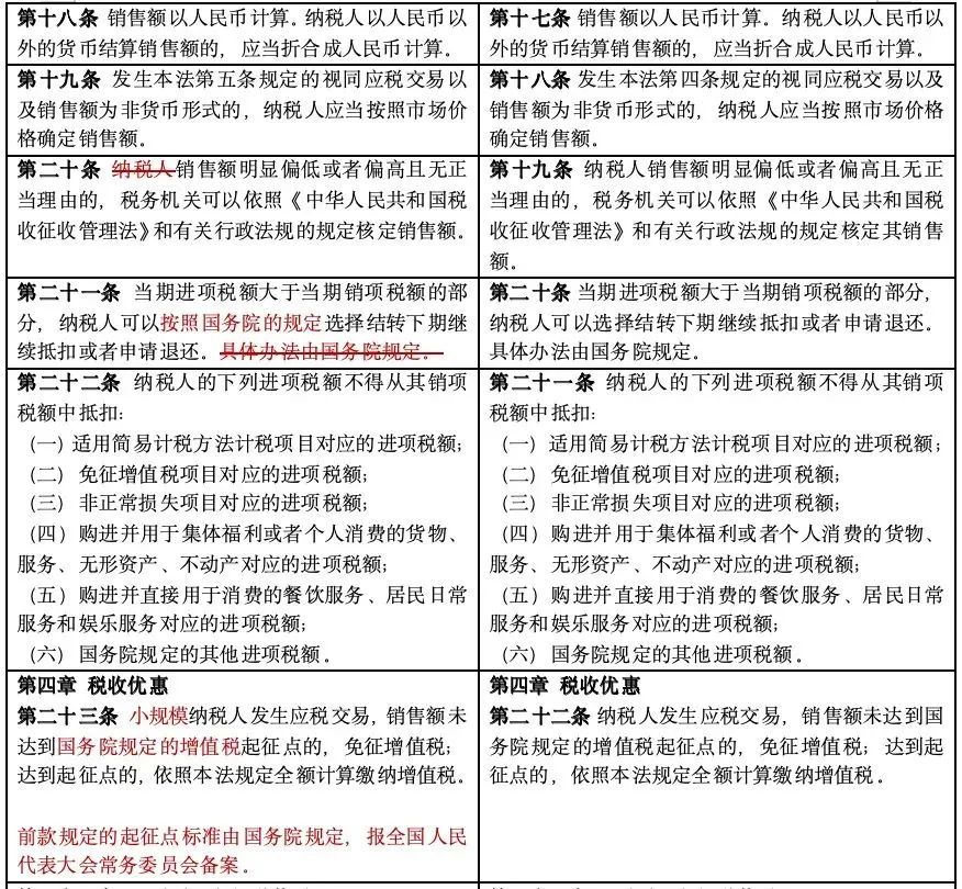
附:《增值税法》与草案二审稿对比









文章评论(0)