弹性退休政策(退休弹性政策能拿退休金么)
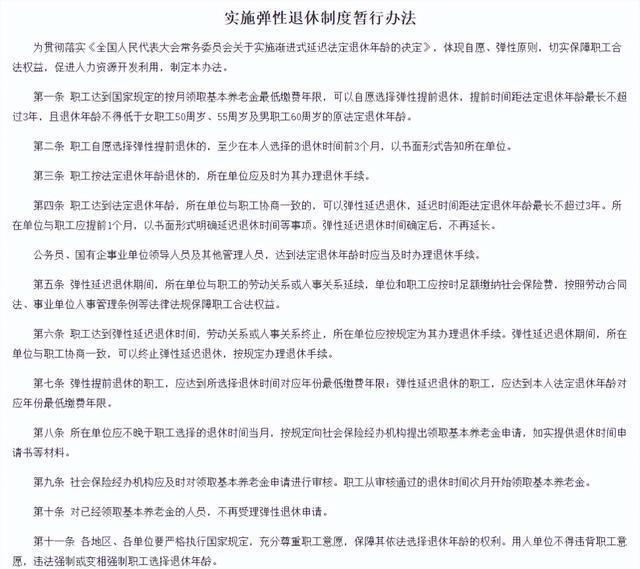
60岁退休,65岁退休,还是想早点歇歇,这事儿谁说了算?2025年1月1日,《实施弹性退休制度暂行办法》正式实施,退休时间终于不再是一刀切了。不过,随着政策的落地,大家的疑问也随之而来:弹性退休是不是对所有人一视同仁呢?尤其是公务员和事业编,能不能延迟退休呢?有人说能,有人说不能,真相到底是什么?
说到退休,过去的规则可简单粗暴:到点了,该退就退,没得商量。可随着社会的发展,这套退休制度逐渐显得有些跟不上趟了。老龄化问题一天比一天严重,养老金压力越来越大,年轻人少了,工作的人也少了,国家经济发展和社会保障体系都开始吃不消。
有人算过一笔账,如果还按60岁的退休年龄不变,到2030年,光养老金就得花掉20万亿,这还是保守估计。再看看别的国家,日本65岁,美国67岁,咱们呢?确实得调整了。于是,弹性退休政策应运而生,既能缓解养老金压力,又能给大家多一点选择权。

2024年12月31日,人力资源社会保障部、中共中央组织部和财政部联合发布了《实施弹性退休制度暂行办法》,明确了从2025年起,退休不再是一个死板的时间点,而是变成了一个灵活区间。但同时,这个政策又没那么简单,比如公务员和事业编制人员的退休问题,就成了大家讨论的焦点。
随着政策的实施,普通劳动者的弹性退休规则很快有了明确说明。只要社保缴满规定年限,大家可以申请提前退休,或者选择延迟退休。不过提前退休最多只能提前三年,延迟退休则可以到65岁。规则看起来很清楚,但问题却出在公务员和事业编上。

政策里提到,公务员和事业编人员需要“及时办理退休”,但没明确禁止他们延迟退休。这句话让大家炸开了锅:公务员到底能不能延迟退休?有人担心,这些岗位福利好、待遇高,延迟退休会不会让年轻人更难有机会进入这些岗位?还有人觉得,公务员工作本身辛苦,延迟退休可能会影响效率。
而实际情况是,很多公务员和事业编人员确实想延迟退休。一方面,他们的岗位稳定,工作经验越丰富越吃香;另一方面,延迟退休还能多领几年工资,这对不少人来说诱惑不小。但政策中提到的“及时办理退休”,意味着国家并不倾向于让他们延迟。这一模棱两可的态度,让很多人摸不着头脑。

事情的争议点就在这儿:弹性退休政策是为了让大家有更多选择,可为什么公务员和事业编却好像被“区别对待”了呢?有人开始挖掘背后的原因。
公务员的工作性质决定了他们的岗位需要保持活力和高效运转。随着年龄增长弹性退休政策,体力和精力下降,可能会影响工作效率和公共服务质量。再者,公务员延迟退休可能占用年轻人的晋升机会,影响队伍的新陈代谢。

但对公务员来说弹性退休政策,情况也没那么简单。很多人担心,国家虽然不鼓励延迟退休,但如果单位确实需要老员工带新人,或者岗位确实离不开老员工,这些“特殊情况”会不会让公务员不得不被拖着继续干下去呢?
这种局面让人不禁感叹,弹性退休的初衷是让大家有更多选择,可为什么到了公务员这里,却成了一种“选择的限制”?这个问题还没等解决,社会上对公务员延迟退休的态度也分成了两派:支持的觉得延迟退休有助于发挥经验优势,反对的则认为这会影响社会公平。

政策落地后,普通劳动者终于多了一些选择的自由,只要缴满社保,想早退还是晚退,都可以根据自己的情况来定。而公务员和事业编的延迟退休问题,虽然政策没有明确禁止,但由于“及时办理退休”的规定,以及岗位特殊性,实际上国家是不鼓励他们延迟退休的。
从政策执行的角度来看,这种安排也有一定道理。公务员队伍需要保持一定的活力,老龄化的队伍显然不利于公共服务质量的提升。但从个人选择的角度来看,这种限制又显得有些不够公平。

现在,各地社保机构已经开始加紧推进相关配套措施,比如通过电话、短信通知临近退休人员新政策,或者推出预约服务,帮助大家了解自己的退休条件。这些措施无疑让新政策的执行更顺畅了一些。
至于公务员延迟退休的问题,随着政策的逐步推进,是否会有更细致的规定,仍然是一个悬而未决的话题。

【网友热议】
这件事在网上引发了热烈讨论,大家的评论也是五花八门。

有网友说:“普通人拼死拼活干到65岁才退休,公务员福利好还不让延迟退休,难道是怕别人都羡慕吗?”
另一位网友调侃:“公务员不让延迟退休是怕他们累着吧,毕竟公共服务领域不能出差错,还是早点歇着好。”

还有人提出不同意见:“老龄化这么严重,谁愿意干就让谁干呗,别硬性规定,弹性退休不就是让大家随意选择吗?”
更有网友质疑:“如果公务员延迟退休,年轻人是不是更没机会了?这限制得好,公平点。”
这些评论的背后,其实反映了大家对社会公平和个人选择的不同看法。延迟退休是好事,但怎么让所有人都满意,确实是个难题。
那么问题来了,弹性退休政策看起来是为了让大家有更多选择,但为什么公务员和事业编却被限制了自由?退休年龄调整是为了应对老龄化,可年轻人晋升机会和社会公平又该如何保障?这其中的平衡点到底在哪?你觉得公务员和普通人该不该有一样的弹性退休权利?欢迎在评论区聊聊你的看法!

文章评论(0)