现金流管理思路和方法(现金流管理思维导图)
自由现金流ETF有什么特色?
中信证券姚紫薇、孙诗雨
01/20 21:00
1月10日,华夏基金和国泰基金旗下自由现金流ETF双双获批,分别跟踪国证自由现金流指数与富时中国A股自由现金流聚焦指数。中信证券表示,两者不使用自由现金流率指标一刀切,而是在可投资选样空间内,使用各类质量因子系统化剔除企业质地风险系数相对更高的股票,再进行选股。2014年以来,两只自由现金流指数均跑赢了沪深300指数。
首批自由现金流ETF获批
1月10日,华夏基金和国泰基金旗下自由现金流ETF双双获批。这两只产品均是在2024年12月16日上报,距离获批不过几周时间。
这两只ETF产品分别跟踪国证自由现金流指数与富时中国A股自由现金流聚焦指数。自由现金流选股策略在国内是一个崭新的策略,2024年以前无相关指数发布。但在海外其实是一个相对成熟的概念,产品化已非常成熟,例如2016年上市的COWZ(Pacer US Cash Flows 100 ETF),目前规模高达268亿美元,跟踪指数Pacer US cash flows 100指数编制相对简单,核心选股指标为自由现金流率。国内首批自由现金流ETF的问世,意味着投资者的指数投资工具进一步丰富。

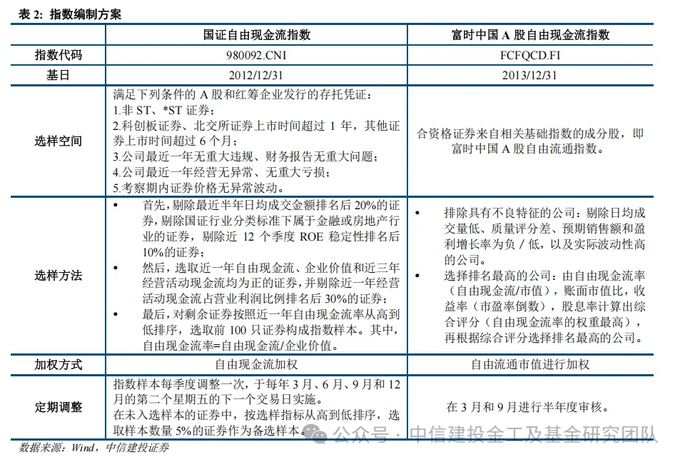
国证自由现金流指数与富时中国A股自由现金流聚焦指数在设计思路方面具有相似性,不使用自由现金流率指标一刀切,而是在可投资选样空间内,使用各类质量因子系统化剔除企业质地风险系数相对更高的股票,再进行选股。两者差异主要在于,国证自由现金流指数更强调企业基本面的稳定性和现金流质量,富时中国A股自由现金流指数则更注重多维度的评估。具体而言:
行业筛选方面,考虑到金融地产行业现金流特征的差异性,国证自由现金流指数直接剔除金融和房地产行业;富时中国A股自由现金流指数并未直接进行行业筛选,而是通过多维度指标评分间接实现质量控制。
剔除指标方面,国证自由现金流指数采用ROE稳定性、现金流连续性、经营活动现金流占营业利润比例等指标,强调企业经营的持续性和稳定性;富时中国A股自由现金流指数则考虑了预期收益增长、销售增长、波动率等剔除指标,体现了对企业未来发展潜力的前瞻性。
选股指标方面,国证自由现金流指数以自由现金流率为核心选股指标,强调现金流的质量;富时中国A股自由现金流指数构建四维度综合评分体系,自由现金流仅作为其中一个维度,更综合考虑企业的财务情况。
加权指标方面,国证自由现金流指数按自由现金流加权,凸显现金流表现更好的公司;富时中国A股自由现金流指数采用较为传统的自由流通市值加权的方法现金流管理思路和方法,兼顾了市场代表性。(中国基金报)

从指数长期业绩走势来看,2014年以来,两只自由现金流指数相比沪深300指数均取得了更高的累计收益,整体表现较稳健,特别是2021年以后的震荡及下行市场中,自由现金流指数保持了较好的风险收益特征;特别是国证自由现金流指数收益弹性更高,其权重行业包括石油石化、汽车、家电、煤炭、有色金属等。

第三批中证A500ETF陆续上市
近日,第三批中证A500ETF陆续发布成立及上市公告,募集规模和持有人数据相继出炉,多家险资现身前十大持有人。1月16日,中金基金发布公告称,中金中证A500ETF将于1月21日在上交所上市,该ETF在募集期间有效认购份额和利息结转的基金份额合计19.91亿份。从持有人来看,该ETF基金份额持有人户数为2473户,其中机构投资者持有的基金份额为17.60亿份,占基金总份额的88.40%;个人投资者持有的基金份额为2.3亿份,占基金总份额的11.60%。该ETF前十大持有人中,除券商外,还有多家保险公司以及银行养老金产品。
此前,第三批中证A500ETF中现金流管理思路和方法,浦银安盛中证A500ETF已于1月13日在深交所上市交易,西藏东财中证A500ETF已于1月8日上市。此外,融通中证A500ETF的基金合同已生效。浦银安盛中证A500ETF、西藏东财中证A500ETF持有人均以个人投资者为主。
2024年10月以来,第一、二、三批中证A500ETF相继发售和上市,最新规模超过2600亿元。数据显示,截至1月17日,已上市的中证A500ETF总规模已超过2600亿元,全市场中证A500指数基金总规模更是突破3500亿元。目前已有超60家基金公司布局中证A500指数赛道,已成立产品数量达到57只。从不同类型挂钩产品的费率来看,中证A500ETF及ETF联接均为0.15%管理费率+0.05%托管费率,普通指数、指数增强管理费分别约0.5%和0.8%。多只中证A500ETF上市后,恰逢A股市场震荡,部分产品出现回撤,但2025年以来,中证A500ETF还在持续吸金,开年以来合计净流入接近80亿元。(中国证券报)

从具体产品来看,当前规模最大、成交最为活跃的仍然是国泰基金旗下的国泰中证A500ETF,最新规模达到294.38亿元,今年以来日均成交额超过40亿元,资金净流入超过20亿元。其次,最新规模超过150亿元的中证A500ETF分别来自南方基金、广发基金、华夏基金、华泰柏瑞基金、富国基金、易方达基金、景顺长城基金等。

本文作者:姚紫薇S01、孙诗雨S07,文章来源:,原文标题:《中信建投 | 自由现金流ETF有什么特色?》

文章评论(0)